QCサークル
茨城地区
EVENT
行事予定
REPORT
結果・報告
VOD
オンデマンド視聴
POLICY
活動方針
ENTRY
会員登録
NEWS
事務局からのお知らせ
JUSE
本部からのお知らせ
FORUM
情報・ファイル共有
LOGIN
ログイン
TOP
>
活動方針
POLICY
活動方針
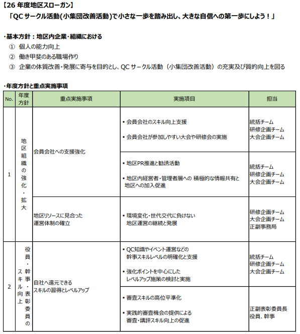
2026年度 地区活動方針
関東支部
ホームページへ
関東支部
ホームページへ